欢迎访问
济宁市第一人民医院官方网站
首页
医院概况
医院介绍
组织机构
高新设备
交通与地理位置
就诊指南
就诊须知
门诊就诊流程图
患者的权利和义务
办事指南
专家出诊表
检查检验须知
特色门诊
医保政策
服务热线
楼层分布
乘车路线
联系我们
工作时间
多学科联合门诊
教学科研
科学研究
教学培训
市医科院
药物临床试验机构
药物临床试验伦理委员会
进修
医疗技术培训
天使之窗
护理动态
天使文苑
品牌团队
党群工作
医院党建
职工之家
青年园地
美丽夕阳
院务公开
医院文化
应急预案
政策法规
人事信息
医院公告
招标公告
其他公告
科普园地
诊疗服务
实验平台
科学研究
教学培训
市医科院
实验平台
药物临床试验机构
药物临床试验伦理委员会
进修
医疗技术培训
首页
>
教学科研
>
实验平台
>
搜 索
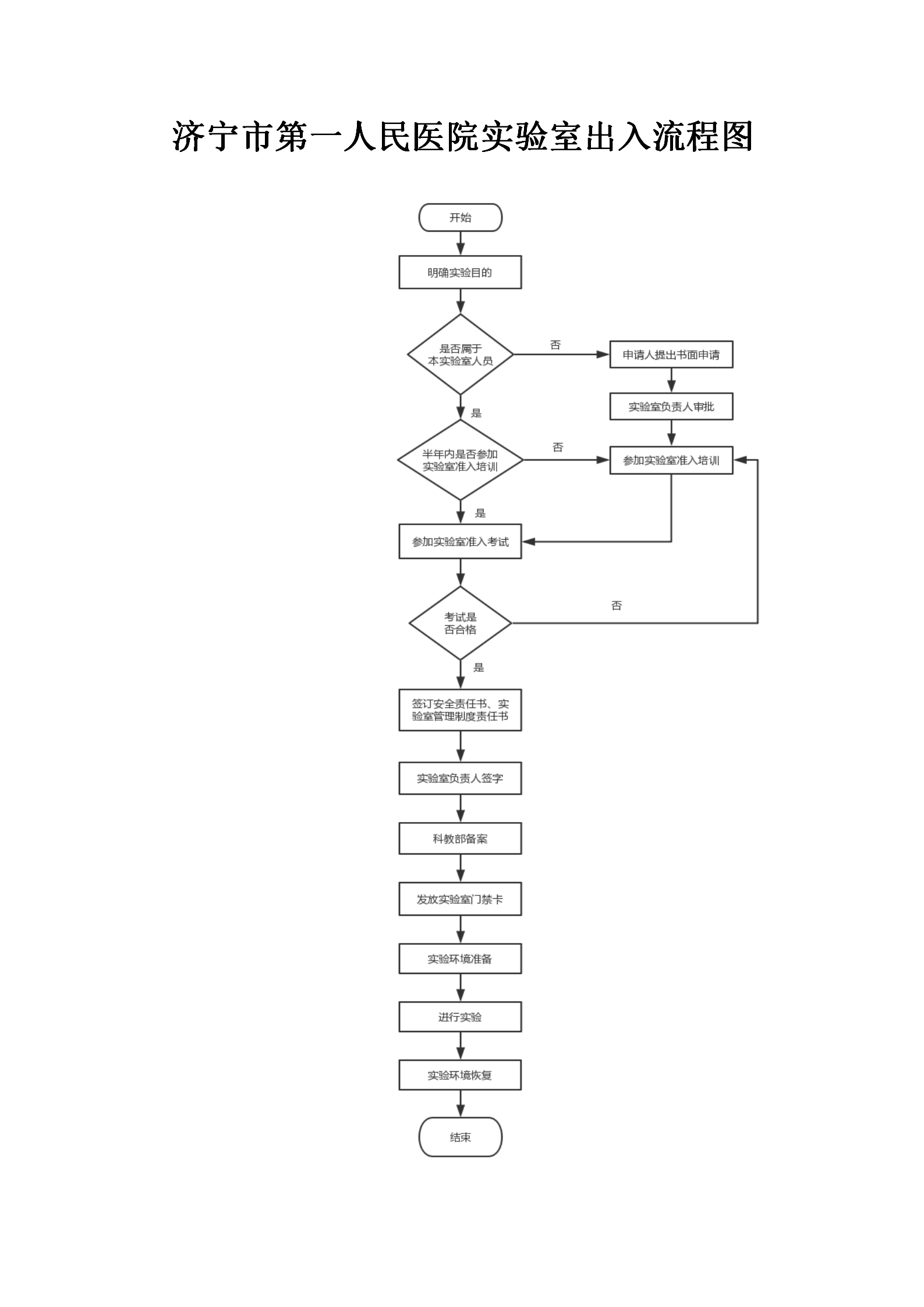
济宁市第一人民医院实验室出入流程图
来源:济宁市第一人民医院
发布时间:2019-09-19
返回顶部
医院介绍
组织机构
高新设备
交通与地理位置
就诊须知
门诊就诊流程图
患者的权利和义务
办事指南
专家出诊表
检查检验须知
特色门诊
医保政策
服务热线
楼层分布
乘车路线
联系我们
工作时间
多学科联合门诊
科学研究
教学培训
市医科院
实验平台
药物临床试验机构
药物临床试验伦理委员会
进修
医疗技术培训
护理动态
天使文苑
品牌团队
医院党建
职工之家
青年园地
美丽夕阳
院务公开
医院文化
招标公告
其他公告
工作室简介
成长之路
学术思想
传承带教
最新动态
典型医案
科研论文著作
百年历史
一院视频
一院周刊
院训院徽
总院区:济宁市任城区健康路6号
东院区:济宁市高新区孟子大道269号
西院区:济宁市任城区柳行路99号
24小时服务电话:0537-6056666
急诊120电话 : 0537-2257120
济宁市第一人民医院
24小时服务电话
0537-6056666
微信服务号
微信订阅号
微信视频号
抖音号
鲁公网安备 37080202000129号
Copyright © 2019 www.jnrmyy.com. All rights reserved. 济宁市第一人民医院版权所有
鲁ICP备09036553号-2
技术支持:启航网络