欢迎访问济宁市第一人民医院官方网站

新闻中心


【喜讯】济宁市第一人民医院多个科研团队在省、市创新大赛中斩获佳绩
来源:济宁市第一人民医院发布时间:2023-01-19

      近年来,济宁市第一人民医院持续聚焦提升创新动能,把科技创新“关键变量”转化为医院高质量发展的“最大增量”。做强创新平台,聚集创新人才,促进科技成果转化,有效地改善了医院创新环境,激发了科技工作者的创新活力,创新成果初见成效,济宁市第一人民医院多个科研团队在省、市各级创新大赛中斩获佳绩,在科研成果应用领域崭露头角。
 
 
        创新项目不仅仅是躺在实验室里的基础研究,更是可以转化落地的应用成果,还可以成为推动经济社会发展的现实动力。我院科技工作者在省、市各级创新大赛中获奖标志着医院正在朝着“务实与创新并重”的研究型医院转型。下一步,医院将持续推进科研体制机制改革,将创新应用元素融入到科研“血液”中,完善科技成果转化落地平台,精准高效地把科研成果和有效应用对接在一起。同时为科技工作者创新创造提供展示平台,鼓励科技工作者在应用领域创新,为医院高质量创新发展打造一支生力军,让更多的“科技之花”转化为“产业之果”。
 
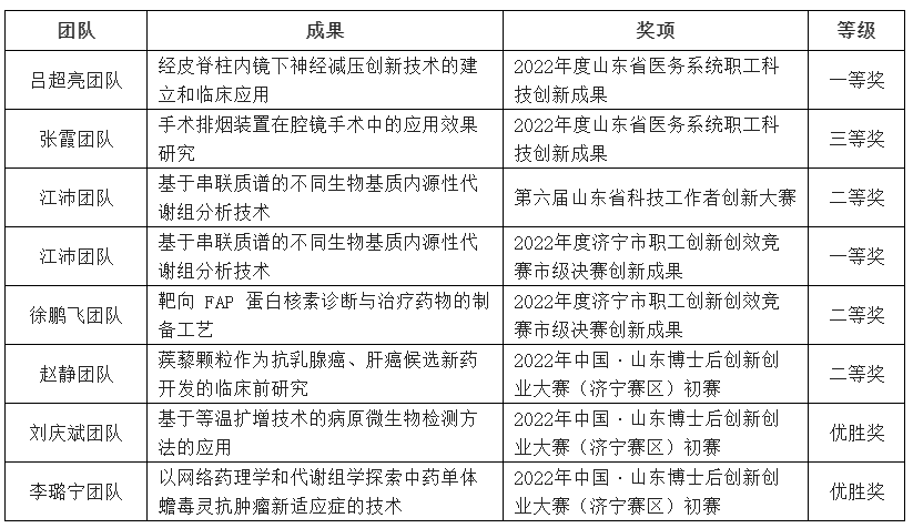
获奖成果介绍
 
 
吕超亮团队:
        经皮脊柱内镜下神经减压创新技术的建立和临床应用
        为进一步提高脊柱内镜神经减压的效率和安全性,拓宽脊柱内镜应用范围,降低神经相关并发症,团队原创了多项内镜下神经减压技术。自主设计了内镜下神经减压相关工具,包括镜下旋切工作套管、大直径环锯和椎板咬钳等,从而建立了新的脊柱内镜下神经减压关键技术体系。该技术简化了手术步骤、降低了技术难度、减少了射线暴露,在国内多家单位推广应用,相关成果发表在《European Spine Journal》《中华外科杂志》等多篇国内外知名期刊,多次受邀在国内主流学术大会发言,承担多项国家级和省级继续教育项目,推动了脊柱内镜技术在省内的发展。
 
江沛团队:
        基于串联质谱的不同生物基质内源性代谢组分析技术
        本项目构建了全流程的质谱分析方法和数据处理流程,包括生物样品的制备预处理、组学信息的收集、数据标准化、多元变量数据分析、生物标志物筛选和定量分析等相关技术指标和参数。可对体液(尿液、血液、唾液等)、体外培养细胞的胞体和细胞培养液、活检肿瘤组织及癌旁组织等生物样本进行检测,分析样品中代谢物的种类、含量及状态,确定其在系统或疾病状态下的变化规律,推测相应的代谢轮廓或代谢指纹,使用模式识别和主成分分析方法对获得的复杂数据进行降维和数据挖掘,筛选有意义的代谢标志物,最后对建立的生物标志物模型进行验证和评价。本项目所建立的方法简单快捷、耗费较低、容易得出许多功能信息,该技术具有较好的预见性和可靠性,是寻找新型可靠生物标记物的重要手段,在疾病的早期发现、机制研究以及药物安全性评价等方面发挥着重要作用。
 
张霞团队:
        手术排烟装置在腔镜手术中的应用效果研究
        手术排烟装置利用负压吸引系统,使用专用的连接管路,把腔镜手术过程中产生的烟雾进行持续吸引,由于术中负压吸引流量可控,既能保证手术术野的清晰度,又解决了腔镜手术过程中产生的手术烟雾对手术进程的影响和对手术人员及患者的伤害。所有腔镜微创手术使用电外科设备的手术均可使用,操作简单方便,易于掌握推广。节约手术时间,病人受益,护士省时节力,医生满意,有效预防医护人员的职业暴露风险。
 
 
徐鹏飞团队:
        靶向 FAP 蛋白核素诊断与治疗药物的制备工艺
        放射性核素标记的以喹啉酸衍生物为代表的成纤维细胞活化蛋白抑制剂(FAPI)已在肿瘤精准诊疗领域取得了重要进展,但因其快速代谢和洗脱,导致肿瘤部位有效剂量较低、保留时间过短,需要使用高剂量或更频繁地给药方式以满足治疗需求,增加了不良反应的可能性。团队在国际上率先开发出特异性靶向FAP蛋白的长循环177Lu-EB-FAPI核素治疗探针,其特点为通过截短型伊文思蓝与血清白蛋白有效结合,以内源性白蛋白作为FAPI递送载体,从而延长其在外周血中的半衰期,提高在肿瘤中的摄取富集和保留时间,在临床前和临床治疗实验中展示出了优异的治疗效果。
 
 
赵静团队:
        蒺藜颗粒作为抗乳腺癌、肝癌候选新药开发的临床前研究
         “蒺藜颗粒作为抗乳腺癌、肝癌候选新药开发的临床前研究”项目依托于济宁市第一人民医院肿瘤转化医学实验室平台,通过体外和体内实验证实蒺藜提取物具有良好的抗乳腺癌和肝癌效应,并以中药六类新药研发标准为指导进行新药开发,同时应用网络药理学与多组学联合分析技术明确其作用机制,为临床应用提供数据支持。本项目的特色之一“网络药理学联合多组学分析技术”不同于传统药物研发的“一种疾病-一个基因-一个药物”的研发模式,其具有整体性、系统性的特点,这与中医药整体观、辨证论治原则一致,强调从系统层次和生物网络的整体角度出发,解析药物及治疗对象之间的分子关联规律,为中药复杂体系研究提供了新思路,为临床合理用药、新药研发等提供了新的科技支撑,在节省研发费用的同时,有效提高新药临床试验成功率。其技术模式适用于所有中药新药研发预测、中药新适应症开发等多个中药药物研发方面。
 
 
 
刘庆斌团队:
         基于等温扩增技术的病原微生物检测方法的应用
         等温核酸扩增技术具有快速检测、灵敏度高优点,新一代核酸扩增技术有望解决目前技术的假阴性率高和耗时长等缺点,替代现有的变温聚合酶链式反应。该创新项目以等温扩增技术群体系的建立和优化为核心目标,旨在更快、更灵敏地检测包括新型冠状病毒等病原微生物。此外,等温扩增结合基因编辑酶已经被证明是有效、快速、高灵敏、多检测途径的改良技术。目前,团队已经研发出基于重组酶扩增技术(RPA)或滚环扩增技术(LAMP)技术、基于荧光定量或基于蓝光定性的、依赖或不依赖基因编辑(Cas12a) 的检测技术体系,可以实现高灵敏、快速检测新型冠状病毒或其他病原微生物。团队相关高水平论文发表在Biosensors and Bioelectronics (IF=12.5), Analytical Chemistry(IF=8) 和Laboratory Medicine等知名刊物上,一系列专利均已申请、公开或在审核中。团队深厚的专业背景和独特的技术优势可用于更广泛的病原微生物检测技术与产品的研发,团队将致力于将技术转化为临床价值并创造社会经济效益。
 
 
李璐宁团队:
        以网络药理学和代谢组学探索中药单体蟾毒灵抗肿瘤新适应症的技术
        以网络药理学和代谢组学探索中药单体蟾毒灵抗肿瘤新适应症的技术综合采用网络药理学技术、可视化信息化技术、代谢组学分析等多种方法,尤其是将先进的系统生物学方法用于中药复杂机制研究,同时,利用可视化多维立体计算模型,能够更加直观的将蟾毒灵同分子机制相结合及展示。基于现有技术的基础,本项目拟提供中药制剂蟾毒灵新的药用用途,具体涉及蟾毒灵在制备靶向抑制肺腺癌细胞制剂中的用途;该项目涉及的网络药理学、代谢组学技术目前均已成熟应用,技术稳定,可靠性强,已广泛用于小分子化合物和天然产物的机制研究领域,中药领域中的应用正在发展中,既可用于复方中药,也可用于单味药材、多种组分、单一组分等机制研究,具有广泛性,使用灵活,方法多样,便于推广和复制。
 
返回顶部

  • 总院区:济宁市任城区健康路6号
  • 东院区:济宁市高新区孟子大道269号
  • 西院区:济宁市任城区柳行路99号
  • 24小时服务电话:0537-6056666
  • 急诊120电话 : 0537-2257120

济宁市第一人民医院

24小时服务电话
0537-6056666
  • 微信服务号

  • 微信订阅号

  • 微信视频号

  • 抖音号

Copyright © 2019 www.jnrmyy.com. All rights reserved. 济宁市第一人民医院版权所有
鲁ICP备09036553号-2 技术支持:启航网络